|
[摘要]很多诺奖得主引起争议,争议点并非在有没有资格,而是为什么在这一年得奖。从成就上讲,很多人都足以获奖,但为什么在某些特殊年份把奖给了他/她,获奖者的国籍、语种又如何影响了评委的选择? 作者:李岩 2012年,莫言获得诺贝尔文学奖时,诺奖评委曾不止一次出来澄清:我们给莫言奖,真的是因为他写得好,作品优秀,跟他是中国人没关系,跟他用中文写作也没关系,别瞎猜了…… 莫言的成就值得一座诺奖,这点毋庸置疑。值得玩味的是,评委为何一而再再而三地说国籍这事?媒体又为何津津乐道于国籍、语种这类话题?从历年获奖名单中,能不能看出一些规律来? 本文就为您破解诺奖评委最爱说的谎话No.2——“我们评奖只看作品,不考虑作家国籍与语种。” 一、获奖人越来越呈现“打一枪换一个地方”状分布 为什么说“不考虑国籍”是句彻头彻尾的谎话?只要看一下历年获奖名单即可一目了然。从1901年首次颁奖,到2015年,一共诞生了112位获奖者。这些获奖者来自几十个国家,但从来没有过连续两年来自同一国家的情况。也就是说,只要某国作家得了奖,这一国的其他作家,即自动失去了下一年的获奖资格。
![]()
唯一懂中文的诺奖评委马悦然。与其他评委一样,他也曾强调诺奖不会考虑获奖人的国籍及语种 如果不考虑国籍,这个情况又该如何解释呢?真正不考虑国籍的做法应该是这样:如果某国就是有一批天才,就是比其他国家的文学水平高,那就应该不考虑国籍,连续N年把奖给这一国的作家。然而评奖总归是需要平衡的,尤其像诺奖这样有全球影响力的奖,每次评奖结果都会被全世界媒体或称赞或吐槽,渐渐地,评委们就被一些无形的枷锁给绑住了。 国籍,就是绑住评委的最大枷锁。因为国际影响力无比巨大,诺奖评委也是人,也怕受指责,最怕的就是说他们“目光短浅,只知道xx地区的作家,没有宏观的国际眼光等等”。于是乎,尽量把获奖人的地域区隔开,起码表面上搞出一种“我们特别有全球视野”的样子来,成了诺奖评委的必然选择。 为什么这么说呢?看一眼近7年的评奖结果吧:
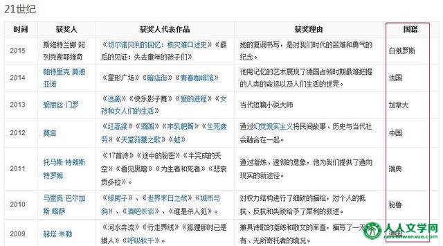
![]()
2009-2015诺贝尔文学奖获奖者一览,他们的国籍、所持语种均不同 从2009年德国人赫塔·米勒,到2015年白俄罗斯人阿列克谢耶维奇,这7年中,评委把奖给了7个国家的作家。不仅如此,这7个人连语言都不重样,使用了德、西、瑞典、中、英、法、俄共7种语言来写作。而且这七种语言堪称面面俱到,联合国六大官方语言含有五种(中、英、法、俄、西),只差阿拉伯语了。于是乎—— 使用阿拉伯语写作的叙利亚诗人阿多尼斯,以及使用肯尼亚土著语吉库尤语写作的小说家恩古吉,成了今年诺奖的最大热门,就因为他们的国籍和语言“占优”。
![]()
最新的诺贝尔文学奖赔率榜,阿多尼斯(Adunis)、恩古吉(Ngugi Wa Thiong'o)分列二三位(您肯定要问排第一的那个人Haruki Murakami为啥不是热门呢?呃,因为他叫村上春树) 二、评奖结果时不时与国际时事“暗合” 在上一篇《诺奖评选中,真的只考虑文学价值,不考虑政治取向吗?》中,重点说了几次评奖结果与国际时事“暗合”的例子。比如冷战初期颁给了两位根本不从事文学创作的罗素、丘吉尔,只因他们都是资本主义阵营里活跃的社会活动家和政治领袖。比如1958年、1970年两次颁给了与苏联作协闹矛盾的作家帕斯捷尔纳克、索尔仁尼琴,而且都是作品刚一出版就马上把奖颁给他们了。事实上,诺贝尔文学奖从来不是一个纯粹的文学奖,反而与国际时局联系得非常紧密,这从获奖者的国籍分配中也能看出。 举一个典型的例子吧。美籍波兰裔诗人米沃什,被很多诗人公认为当代最伟大的诗人之一,论成就,拿诺奖是没有疑问的,问题在于哪年颁给他。为什么早不颁晚不颁,偏偏选在那一年颁,是很讲究的。
![]()
1980年诺贝尔文学奖得主米沃什 诺奖评委选的这一年是1980年。乍看上去,这一年颁给米沃什,有点不合时宜。一方面,米沃什1970年加入美国国籍,彼时已经是名副其实的美国作家,而之前的1976、1978都颁给了美国作家,米沃什再获奖,就是在五年当中三次颁给了美国作家,实在有点频密了;另一方面,米沃什最主要的文学创作来自诗歌,而之前五年中有三次颁给了诗人,再给米沃什,就是六年当中四次颁给诗人了,也有过分重视诗人而忽略小说家、剧作家之嫌。 然而,如果把视野放宽到文学之外,注意一下1980年的世界时局,就能找到米沃什获奖的合理之处。 国际“大环境”而言,1980年是美苏争霸的高峰,也是苏联由盛转衰前最后的高潮。那一年举办了莫斯科奥运会,美国为首的西方国家集体抵制,中国因为与苏联的矛盾也抵制了那届奥运会。 波兰国内的“中环境”而言,1980年也是有决定意义的一年。二战后,波兰加入苏联阵营。1970年代末期,波兰国内的反抗势力逐渐抬头,1980年8月,爆发了格但斯克列宁造船厂大罢工,造船厂工人瓦文萨组建了波兰团结工会,瓦文萨本人也因此入狱。这一事件被西方媒体大肆报道,瓦文萨也被渲染成共产体制中的“民主斗士”第一人,被《时代》杂志评为1981年年度风云人物。
![]()
瓦文萨获选1981年《时代》周刊年度风云人物 具体到米沃什的“小环境”讲,他是西方舆论很喜欢的“异议”人士。1951年,身为波兰驻法外交官的米沃什,在自我“道德责任”的驱迫下,向法国申请政治避难,并于1970年加入美国国籍。虽然身为美籍人士,但一直坚持以母语波兰语写作。因此在诺奖评委看来,他的美籍波兰人身份,比纯波兰人更有优势,更能突出苏联阵营的“恶”,美籍此时不仅不是劣势,反倒更加深了他“民主斗士”的色彩。 总结一下,1980年美苏争霸的“大环境”,波兰国内“瓦文萨旋风”的“中环境”,加上米沃什本人美籍波兰人,用波兰语写作的“小环境”,合力促成了那一年诺贝尔文学奖的归属。还是那句话,以米沃什的成就,获得诺奖没有问题,但在1980年这个关键年份获奖,一定与他的国籍和所操语种有关系。 再说句题外话,1980年代刮起的“瓦文萨旋风”,西方媒体起了很大的作用,除上述的《时代》周刊年度人物外,还拿到过1983年的诺贝尔和平奖。在媒体和奖项的造势下,瓦文萨被塑造成了反抗暴政的斗士形象。然而之后的事实证明,瓦文萨实在担不起这个重任,当了五年波兰总统后被赶下台,再次竞选总统时只拿到了1%的选票,彻底被波兰人民抛弃了。 意大利传奇女记者法拉奇多年后承认,她在对瓦文萨的采访中做了假:“这是我生平惟一一次不为之骄傲的采访。在采访中,我本能地感到瓦文萨傲慢、无知且充满攻击性,也不能尊重我。”当时她有两种选择,要么写出真实的瓦文萨,要么顺应当时大环境,将瓦文萨写成一个好人。后来在成稿中,她选择了后者,发表在杂志上的采访记里找不到丝毫贬低瓦文萨的言论。而这次采访也成为法拉奇职业生涯中少有的污点。 米沃什的成就足以够得上一座诺贝尔奖杯,然而诺奖评委凑热闹般地在1980年这样的敏感年份把奖颁给他,也让他无辜成为一场造神闹剧的注脚。 三、评委有救世主心态,爱当“新大陆”的发现者 “诺奖最明显的影响是,让某位作家在一夜之间变成畅销书作家,在全世界闻名,即使他此前默默无闻。一个极好的范例是阿列克谢耶维奇。她的书一下卖了200万本,这太了不起了。……如今,一直罕为人知的前苏联历史、俄罗斯人民的苦难,包括我们以前从不知道的、百万俄罗斯女性志愿加入二战的史诗,全都晒在了日光之下。” ![]()
2015年诺奖得主阿列克谢耶维奇在中国签售的场面 从上面这段话中,你能否感受到一种自豪感?说这话的不是别人,正是瑞典学院常务秘书长莎拉·丹纽尔,也就是在每年10月第二个星期四时,推开瑞典学院一扇小门,在全球媒体咔咔的闪光灯下,宣布这一年诺贝尔文学奖得主是谁的那个人。 周星驰电影里有句话——能力越大,责任越大。诺奖评委虽没看过周星驰电影,但一定深谙这句话的精髓。诺贝尔文学奖作为全球最受瞩目的文学奖,“获奖者”的身份,就是一把开启个人财富大门的金钥匙。 诺奖本身的奖金是800万克朗,约合600多万人民币,中国的诺奖获得者莫言曾笑言,这钱在北京买不了什么好房子。这点没说错,尤其在房价疯涨的今天,这钱在北京核心区确实买不了太大的房子。但莫言2012年获奖后,作品重版重印了无数次,仅获奖当年,他的版税就有2150万,大大超越了诺奖奖金。 ![]()
自从莫言获诺奖后,他的作品集就成为超级畅销书,断货场面时有发生 其他诺奖获得者基本也是这种情况,获奖后作品立刻大卖,不管过去如何惨淡,获奖后即成为作家中的富豪。诺奖评委拥有这样点石成金的能力,自然深感责任重大。 除了“能让获奖者发财”这个压力外,诺奖评委还有另一重压力,或曰使命感,即发现文学的“新大陆”。诺奖评委都是文学领域的学者,瑞典学院的院士,搞研究是他们的本职,评诺奖只是本职之余的一项衍生工作,因此他们往往通过颁奖这种形式,将自己的文学眼光和审美取向表达出来。 这种发现新大陆的使命感,让他们在首次把奖颁给某一个区域时,倾向于奖励那些年富力强,正处创作旺盛期,还可以用之后很多年的创作来证明“这帮家伙的眼光不错嘛”的人。表现出来的形式就是,诺奖在首次嘉奖某片新大陆时,常常会选择一位比较年轻的作家。比如—— 第一位亚洲得主——印度的泰戈尔,获奖时52岁; 第一位美国得主——刘易斯,获奖时45岁; 第一位拉美得主——智利的米斯特拉尔,获奖时56岁; 第一位非洲得主——尼日利亚的索因卡,获奖时52岁; 第一位中国得主——莫言,获奖时56岁。 要知道,诺贝尔文学奖的获奖者平均年龄是64岁。以上这些新大陆的首位获奖者,其年龄大大小于64这个平均数。如果一个两个是这样,可能是凑巧,但这么多个案聚在一起,恐怕不是巧合能解释的。 ![]()
泰戈尔1924年访华照片,左右为林徽因、徐志摩。当时他已经获得诺奖11年,但也刚63岁,不到诺奖获得者的平均年龄 能让获奖者发财,能让全球目光聚集到某个“文学荒漠”,从这两点中隐隐可以看出诺奖评委的“救世主”心态:通过我们颁奖的手,点化这一片未被重视的文学之地,成就某个个体的财富人生。 如果获奖者比较年轻,身体很好,就可以在获奖后不断出新作,不断到各地演讲、交流、签售,造出比较大的动静,出很大的名,以此来证明诺奖评委的眼光;反之,如果获奖者已入耄耋之年,创作力枯竭,身体不好不能出远门,就将大大降低这个奖的影响力,说俗一点,就是动静太小,广告效果不佳。
非洲首位诺奖得主索因卡在北大讲学。因获得诺奖时只有52岁,所以虽然他已经获奖30年,却仍能在世界各地出席活动 所以往年的获奖者中,不乏高龄获奖者,如88岁获奖的英国人莱辛,80岁获奖的瑞典人特朗斯特罗姆。但这是建立在英国、瑞典已经有很多位获奖者,再给这两国人,不管给谁都不会造成轰动效应,与其这样,不如嘉奖一下奋斗多年的老同志们。 相比较而言,莫言获奖在中国引起的轰动,就要大得多了,这固然与中国人的诺奖情结有关,但莫言50几岁的年龄,能够以诺奖获得者的身份频频出席活动,未来还会有新作问世,也是给了诺贝尔奖一个大大的宣传。从这个意义上说,诺奖评委给莫言的这个奖,达到了预期的效果。 结语: 再次重申,诺贝尔文学奖颁奖结果虽然常受诟病,但那是基于它强大的影响力,树大招风所致。具体到获奖者,基本还是能够代表每个时代文学的最高水平的。以上提到的各位诺奖获得者,从成就上讲都足以获奖,但为什么在某些特殊年份把奖给了他/她,获奖者的国籍、语种如何影响评委的选择,依然有很大可玩味的空间。 |









